- Python Forensics - Home
- Python Forensics - Introduction
- Python Forensics - Installation of Python
- Python Forensics - Overview of Python
- Python Forensics - Basic Forensic Application
- Python Forensics - Hash Function
- Python Forensics - Cracking an Encryption
- Python Forensics - Virtualization
- Python Forensics - Network Forensics
- Python Forensics - Python Modules
- Python Forensics - Dshell and Scapy
- Python Forensics - Searching
- Python Forensics - Indexing
- Python Forensics - Python Imaging Library
- Python Forensics - Mobile Forensics
- Python Forensics - Network Time Protocol
- Python Forensics - Multiprocessing Support
- Python Forensics - Memory & Forensics
- Python Forensics - Forensics in Linux
- Python Forensics - Indicators of Compromise
- Python Forensics - Implementation of Cloud
- Python Forensic Resources
- Python Forensics - Quick Guide
- Python Forensics - Useful Resources
- Python Forensics - Discussion
Python Forensic - Introduction
Python is a general-purpose programming language with easy, readable code that can be easily understood by both professional developers as well as novice programmers. Python comprises of many useful libraries that can be used with any stack framework. Many laboratories rely on Python to build basic models for predictions and to run experiments. It also helps to control critical operational systems.
Python has built-in capabilities to support digital investigation and protect the integrity of evidence during an investigation. In this tutorial, we will explain the fundamental concepts of applying Python in digital or computation forensics.
What is Computational Forensics?
Computational Forensics is an emerging research domain. It deals with solving forensic problems using digital methods. It uses computational science to study digital evidence.
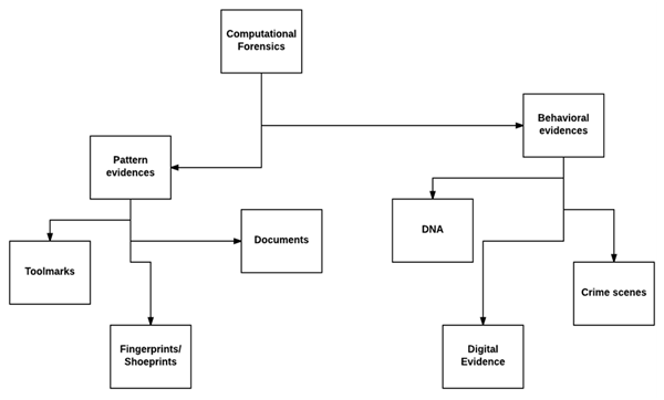
Computation Forensics includes a broad range of subjects which has objects, substances, and processes investigated, mainly based on pattern evidence, such as toolmarks, fingerprints, shoeprints, documents etc., and also includes physiological and behavioral patterns, DNA, and digital evidence at crime scenes.
The following diagram shows the broad range of subjects covered under Computational Forensics.
Computational forensics is implemented with the help of some algorithms. These algorithms are used for signal and image processing, computer vision and graphics. It also includes data mining, machine learning, and robotics.
Computational forensics involves diverse digital methods. The best solution to ease all digital methods in forensics is to use a general-purpose programming language like Python.