- Python Forensics - Home
- Python Forensics - Introduction
- Python Forensics - Installation of Python
- Python Forensics - Overview of Python
- Python Forensics - Basic Forensic Application
- Python Forensics - Hash Function
- Python Forensics - Cracking an Encryption
- Python Forensics - Virtualization
- Python Forensics - Network Forensics
- Python Forensics - Python Modules
- Python Forensics - Dshell and Scapy
- Python Forensics - Searching
- Python Forensics - Indexing
- Python Forensics - Python Imaging Library
- Python Forensics - Mobile Forensics
- Python Forensics - Network Time Protocol
- Python Forensics - Multiprocessing Support
- Python Forensics - Memory & Forensics
- Python Forensics - Forensics in Linux
- Python Forensics - Indicators of Compromise
- Python Forensics - Implementation of Cloud
- Python Forensic Resources
- Python Forensics - Quick Guide
- Python Forensics - Useful Resources
- Python Forensics - Discussion
Python Forensic - Hash Function
A hash function is defined as the function that maps on a large amount of data to a fixed value with a specified length. This function ensures that the same input results in the same output, which is actually defined as a hash sum. Hash sum includes a characteristic with specific information.
This function is practically impossible to revert. Thus, any third party attack like brute force attack is practically impossible. Also, this kind of algorithm is called one-way cryptographic algorithm.
An ideal cryptographic hash function has four main properties −
- It must be easy to compute the hash value for any given input.
- It must be infeasible to generate the original input from its hash.
- It must be infeasible to modify the input without changing the hash.
- It must be infeasible to find two different inputs with the same hash.
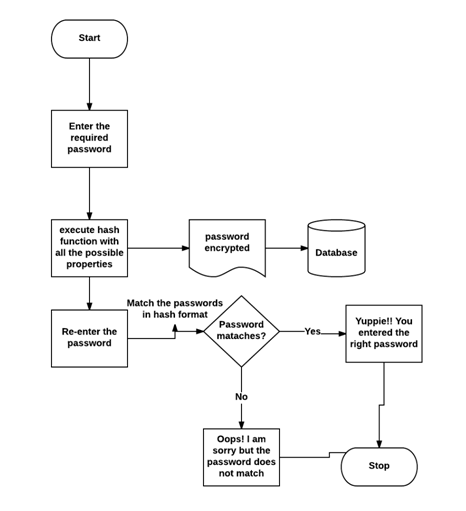
Flowchart
We have explained the logic of this program with the help of the following flowchart −
Example - Hashing and Matching Hashed Password
Consider the following example which helps in matching passwords using characters in hexadecimal format.
main.py
import uuid
import hashlib
def hash_password(password):
# userid is used to generate a random number
salt = uuid.uuid4().hex #salt is stored in hexadecimal value
return hashlib.sha256(salt.encode() + password.encode()).hexdigest() + ':' + salt
def check_password(hashed_password, user_password):
# hexdigest is used as an algorithm for storing passwords
password, salt = hashed_password.split(':')
return password == hashlib.sha256(salt.encode()
+ user_password.encode()).hexdigest()
new_pass = "password"
hashed_password = hash_password(new_pass)
print('The string to store in the db is: ' + hashed_password)
old_pass = "password"
if check_password(hashed_password, old_pass):
print('Yuppie!! You entered the right password')
else:
print('Oops! I am sorry but the password does not match')
Output
Our code will produce the following output −
The string to store in the db is: ec12a7a80a11df221258c8c85650d6c45bc3f478fd34e5e067e50ab28a4b92da:dc1e5f7c95a14aa580c9204a1c3e7f8c Yuppie!! You entered the right password
The password entered twice matches with the hash function. This ensures that the password entered twice is accurate, which helps in gathering useful data and save them in an encrypted format.