- Scala - Home
- Scala - Overview
- Scala - Features
- Scala - Environment Setup
- Scala - Build Tool (SBT)
- Scala - REPL
- Scala - Dot & Dotty
- Scala - Basic Syntax
- Scala - Hello World Program
- Scala - Identifiers
- Scala - Keywords
- Scala - Comments
- Scala - Code Blocks
- Scala - Semicolon
- Scala - Constructs
- Scala - Expressions
- Scala - Input and Output
- Scala - Optional Braces
- Scala - Underscore (_)
- Data Types and Variables
- Scala - Data Types
- Scala - Type Bounds
- Scala - Context Bound
- Scala - Variances
- Scala - Type Hierarchy
- Scala - Variables
- Scala - Variable Scopes
- Scala - Literals
- Scala - Numeric Types
- Scala - Boolean Types
- Scala - Char Type
- Scala - Unit Types
- Scala - Strings
- Scala - Arrays
- Scala - Null Type
- Scala - Nothing
- Scala - Any Type
- Scala - AnyRef Type
- Scala - Unified Types
- Scala - Dates and Times
- Scala - Ranges
- Scala - Multidimensional Arrays
- Scala - WrappedArray
- Scala - StringBuilder
- Scala - String Interpolation
- Scala - StringContext
- Scala - Type Casting
- Scala var vs val
- Scala Operators
- Scala - Operators
- Scala - Rules for Operators
- Scala - Arithmetic Operators
- Scala - Relational Operators
- Scala - Logical Operators
- Scala - Bitwise Operators
- Scala - Assignment Operators
- Scala - Operators Precedence
- Scala - Symbolic Operators
- Scala - Range Operator
- Scala - String Concatenation Operator
- Scala Conditional Statements
- Scala - IF ELSE
- Scala - IF-ELSE-IF-ELSE Statement
- Scala - Nested IF-ELSE Statement
- Scala Loop Statements
- Scala - Loop Statements
- Scala - while Loop
- Scala - do-while Loop
- Scala - Nested Loops
- Scala - for Loop
- Scala - break Statement
- Scala - yield Keyword
- Scala Classes & Objects
- Scala - Classes & Objects
- Scala - Constructors
- Scala - Auxiliary Constructor
- Scala - Primary Constructor
- Scala - This Keyword
- Scala - Nested Classes
- Scala - Getters and Setters
- Scala - Object Private Fields
- Scala - Singleton Object
- Scala - Companion Objects
- Scala - Creating Executable Programs
- Scala - Stateful Object
- Scala - Enumerations
- Scala - Polymorphism
- Scala - Access Modifiers
- Scala - Apply Method
- Scala - Update Methods
- Scala - UnapplySeq Method
- Scala - Inheritance
- Scala - Extending a Class
- Scala - Method Overloading
- Scala - Method Overriding
- Scala - Generic Classes
- Scala - Generic Functions
- Scala - Superclass Construction
- Scala Methods & Functions
- Scala - Methods
- Scala - Functions
- Scala - Methods vs Functions
- Scala - Main Methods
- Scala - Functions Call-by-Name
- Scala - Functions with Named Arguments
- Scala - Function with Variable Arguments
- Scala - Recursion Functions
- Scala - Default Parameter Values
- Scala - Functions without Parameters
- Scala - Implicit Parameters
- Scala - Higher-Order Functions
- Scala - Nested Functions
- Scala - Extension Methods
- Scala - Anonymous Functions
- Partially Applied Functions
- Scala - Lazy Val
- Scala - Pure Function
- Scala - Currying Functions
- Scala - Control Abstractions
- Scala - Corecursion
- Scala - Unfold
- Scala - Tail Recursion
- Scala - Infinite Sequences
- Scala - Dynamic Invocation
- Scala - Lambda Expressions
- Scala - Polymorphic Functions
- Scala Collections
- Scala - Collections
- Mutable and Immutable Collections
- Scala - Lists
- Scala - Sets
- Scala - Maps
- Scala - TreeMap
- Scala - SortedMap
- Scala - Tuples
- Scala - Iterators
- Scala - Options
- Scala - NumericRange
- Scala - Infinite Streams
- Scala - Parallel Collections
- Scala Advanced Types
- Scala - Union Types
- Scala - Intersection Types
- Scala - Type Aliases
- Scala - Structural Types
- Scala - Match Expression
- Scala - Singleton Type Operator
- Scala - Abstract Types
- Scala - Dependent Types
- Scala - Abstract Type Bounds
- Scala - Higher-Kinded Types
- Scala - Opaque Type Alias
- Scala - Path-Dependent Types
- Scala - Type Lambdas
- Scala - Type Inference
- Scala - Algebraic Data Types
- Scala Pattern Matching
- Scala - Pattern Matching
- Scala - Guards
- Scala - Variables in Patterns
- Scala - Type Patterns
- Scala - The Matchable Trait
- Scala - Matching Arrays
- Scala - Matching Lists
- Scala - Matching Tuples
- Scala - Exception Handling
- Scala - Extractors
- Scala - Pattern Bindings
- Scala - Regular Expressions
- Scala - Case Classes
- Scala - Partial Functions
- Scala - Packaging and Imports
- Scala - Implicit Imports
- Scala - Export Clauses
- Scala - Nested Packages
- Scala - Chained Packages
- Scala - Package Objects
- Scala Files I/O
- Scala - Files I/O
- Scala - Writing Files
- Scala - Listing Files
- Scala - Deleting Directories
- Scala - Check File Exists
- Scala Advanced Concepts
- Scala - Closures
- Scala - Futures
- Scala - Promises
- Scala - Traits
- Scala - Trait Mixins
- Scala - Layered Traits
- Scala - Trait Linearization
- Scala - Sealed Traits
- Scala - Transparent Traits
- Scala - Process Management
- Scala - Scaladoc
- Scala - Literal Type Arithmetic
- Scala - Inline keyword
- Scala - Def, Var & Val
- Scala - Dropped Features
- Scala Unit Testing
- Scala - Unit Testing
- Scala - uTest
- Scala - MUnit
- Scala - ScalaTest Runner
- Scala - ScalaMock
- Scala - JUnit
- Scala - Mocking
- Scala - BDD Testing
- Scala - Quick Guide
- Scala - Cheatsheet
- Scala - Online Compiler
- Scala - Useful Resources
- Scala - Discussion
- Scala - Online Compiler
Scala - Any Type
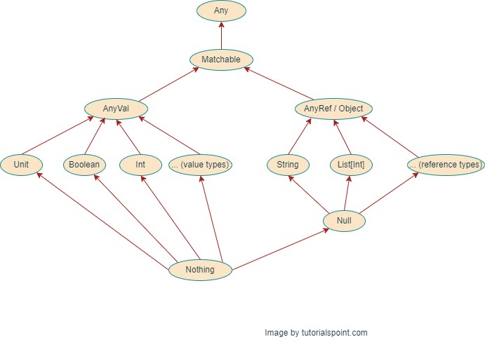
In Scala, Any is the root of the type hierarchy. Every type in Scala is a subtype of Any. We will discuss Any type in this post.
Any Type in Scala
Any is the supertype of all types. It includes both value types like Int, Double, and reference types like String and List. It provides methods that are universal for all Scala objects, like equals, hashCode, and toString.
Syntax
Since Any is the supertype of all other types. It can be used as a generic placeholder when the specific type is not known.
The syntax is −
val unknown: Any = "This could be anything"
Example of Scala Any Type
In the above example, unknown is a variable of type Any that is assigned a String value. But it could be assigned any other type as well.
Try the following example program.
object Demo {
def main(args: Array[String]): Unit = {
val unknown: Any = "This could be anything"
println(unknown)
}
}
Save the above program in Demo.scala. The following commands are used to compile and execute this program.
Command
\>scalac Demo.scala \>scala Demo
Output
This could be anything
The Any type is used to operate on values of different types in a homogeneous manner. For example, you can use Any when working with collections that can contain elements of various types. The syntax is −
val mixedList: List[Any] = List(1, "hello", true, 2.5)
Here, mixedList is a list of elements of any type. These all inherit from Any.
Another Example of Scala Any Type
Try the following example program.
object Demo {
def main(args: Array[String]): Unit = {
val mixedList: List[Any] = List(1, "hello", true, 2.5)
mixedList.foreach(println)
}
}
Save the above program in Demo.scala. The following commands are used to compile and execute this program.
Command
\>scalac Demo.scala \>scala Demo
Output
1 hello true 2.5
Differences Between Any, AnyVal, and AnyRef
- Any − It is the root of the Scala type hierarchy. Every type in Scala is a subtype of Any.
- AnyVal − It represents value types in Scala. It is a direct subtype of Any and a superclass of all primitive types like Int, Double, etc.
- AnyRef − It is equivalent to java.lang.Object in Java. It is a direct subtype of Any and a superclass of all reference types.
Best Practices for Using Any in Scala
1. Use Specific Types When Possible
You should use specific types over Any to maintain type safety and clarity in your code. For example,
val intValue: Int = 42 val doubleValue: Double = 3.14 val stringValue: String = "Hello, Scala!"
2. Limit Use of Any
You should use Any rarely. You can use it when interacting with generic Java code and for temporary measures during development.
3. Pattern Matching
When you must use Any, You can use pattern matching to safely extract and work with the underlying type. For example,
def processValue(value: Any): Unit = {
value match {
case s: String => println(s"Processing string: $s")
case i: Int => println(s"Processing int: $i")
case _ => println("Unknown type")
}
}
Try the following example program.
object Demo {
def processValue(value: Any): Unit = {
value match {
case s: String => println(s"Processing string: $s")
case i: Int => println(s"Processing int: $i")
case _ => println("Unknown type")
}
}
def main(args: Array[String]): Unit = {
processValue("Hello")
processValue(42)
processValue(3.14)
}
}
Save the above program in Demo.scala. The following commands are used to compile and execute this program.
Command
\>scalac Demo.scala \>scala Demo
Output
Processing string: Hello Processing int: 42 Unknown type
4. Type Casting
You can avoid type casting from Any unless necessary. As it can lead to runtime errors if the cast is incorrect. Try the following example program.
object Demo {
def main(args: Array[String]): Unit = {
val value: Any = "Hello, Scala!"
val stringValue: String = value.asInstanceOf[String]
println(stringValue)
}
}
Save the above program in Demo.scala. The following commands are used to compile and execute this program.
Command
\>scalac Demo.scala \>scala Demo
Output
Hello, Scala!