- SAP BO Data Services
- SAP BODS - Overview
- SAP BODS - Architecture
- SAP BODS - Data Services Designer
- SAP BODS Repository
- SAP BODS - Repository Overview
- Repository Creating & Updating
- Data Services Management Console
- SAP BODS - DSMC Modules
- SAP BODS - DS Designer Introduction
- SAP BODS - ETL Flow in DS Designer
- SAP BODS Datastores & Formats
- SAP BODS - Datastore Overview
- SAP BODS - Changing a Datastore
- SAP BODS - Memory Datastore
- SAP BODS - Linked Datastore
- SAP BODS - Adapter Datastore
- SAP BODS - File Formats
- COBOL Copybook File Format
- Extracting Data from DB Tables
- Data Extraction from Excel Workbook
- Data Flow & Work Flow
- SAP BODS - Dataflow Introduction
- BODS - Dataflow Changing Properties
- SAP BODS - Workflow Introduction
- SAP BODS - Creating Workflows
- SAP BODS Transforms
- SAP BODS - Transforms Types
- Adding Transform to a Dataflow
- SAP BODS - Query Transform
- SAP BODS Administration
- SAP BODS - Data Services Overview
- Creating Embedded Dataflow
- Debugging & Recovery Mechanism
- Data Assessment & Data Profiling
- SAP BODS - Tuning Techniques
- Multi-user Development
- BODS - Central vs Local Repository
- BODS - Central Repository Security
- Creating a Multi-user Environment
- SAP BODS Useful Resources
- SAP BODS - Questions Answers
- SAP BODS - Quick Guide
- SAP BODS - Useful Resources
- SAP BODS - Discussion
SAP BODS - Architecture
In this chapter, we will learn about the SAP BODS architecture. The illustration shows the architecture of BODS system with Staging area.
Source Layer
The source layer includes different data sources like SAP applications and non-SAP RDBMS system and data integration takes place in staging area.
SAP Business Objects Data Services includes different components like Data Service Designer, Data Services Management Console, Repository Manager, Data Services Server Manager, Work bench, etc. The target system can be a DW system like SAP HANA, SAP BW or a non-SAP Data warehouse system.
The following screenshot shows the different components of SAP BODS.
You can also divide BODS architecture in the following layers −
- Web Application Layer
- Database Server Layer
- Data Services Service Layer
The following illustration shows the BODS architecture.
Product Evolution ATL, DI & DQ
Acta Technology Inc. developed SAP Business Objects Data Services and later Business Objects Company acquired it. Acta Technology Inc. is a US based company and was responsible for development of first-data integration platform. The two ETL software products developed by Acta Inc. was the Data Integration (DI) tool and the Data Management or Data Quality (DQ) tool.
Business Objects, a French company acquired Acta Technology Inc. in 2002 and later, both the products were renamed as Business Objects Data Integration (BODI) tool and Business Objects Data Quality (BODQ) tool.
SAP acquired Business Objects in 2007 and both the products were renamed as SAP BODI and SAP BODQ. In 2008, SAP integrated both the products into single software product named as SAP Business Objects Data Services (BODS).
SAP BODS provides data integration and data management solution and in the earlier version of BODS, the text data-processing solution was included.
BODS Objects
All the entities that are used in BO Data Services Designer are called Objects. All the objects like projects, jobs, metadata and system functions are stored in the local object library. All the objects are hierarchical in nature.
The objects mainly contain the following −
Properties − They are used to describe an object and do not affect its operation. Example − Name of an object, Date when it is created, etc.
Options − Which control the operation of objects.
Types of Objects
There are two types of objects in the system − Reusable objects and Single Use objects. The type of object determines how that object is used and retrieved.
Reusable Objects
Most of the objects that are stored in the repository can be reused. When a reusable object is defined and saved in the local repository, you can reuse the object by creating Calls to the definition. Each reusable object has only one definition and all the calls to that object refer to that definition. Now, if definition of an object is changed at one place you are changing the object definition at all the places where that object appears.
An object library is used to contain object definition and when an object is dragged and dropped from library, a new reference to an existing object is created.
Single Use Objects
All the objects that are defined specifically to a job or data flow are known as single use objects. For example, specific transformation used in any data load.
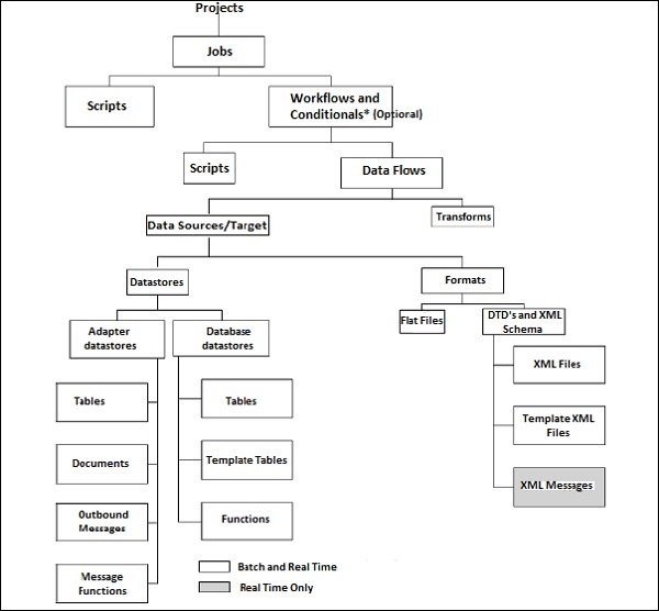
BODS Object Hierarchy
All the objects are hierarchical in nature. The following diagram shows the object hierarchy in SAP BODS system −
BODS - Tools and Functions
Based on the architecture illustrated below, we have many tools defined in SAP Business Objects Data Services. Each tool has its own function as per system landscape.
At the top, you have Information Platform Services installed for users and rights security management. BODS depends on Central Management console (CMC) for user access and security feature. This is applicable to the 4.x version. In the previous version, it was done in Management Console.