Exception and Exception Classes



In general, an exception is any unusual condition. Exception usually indicates errors but sometimes they intentionally puts in the program, in cases like terminating a procedure early or recovering from a resource shortage. There are number of built-in exceptions, which indicate conditions like reading past the end of a file, or dividing by zero. We can define our own exceptions called custom exception.

Exception handling enables you handle errors gracefully and do something meaningful about it. Exception handling has two components: throwing and catching.

Identifying Exception (Errors)

Every error occurs in Python result an exception which will an error condition identified by its error type.

>>> #Exception
>>> 1/0
Traceback (most recent call last):
   File "<pyshell#2>", line 1, in <module>
      1/0
ZeroDivisionError: division by zero
>>>
>>> var = 20
>>> print(ver)
Traceback (most recent call last):
   File "<pyshell#5>", line 1, in <module>
      print(ver)
NameError: name 'ver' is not defined
>>> #Above as we have misspelled a variable name so we get an NameError.
>>>
>>> print('hello)

SyntaxError: EOL while scanning string literal
>>> #Above we have not closed the quote in a string, so we get SyntaxError.
>>>
>>> #Below we are asking for a key, that doen't exists.
>>> mydict = {}
>>> mydict['x']
Traceback (most recent call last):
   File "<pyshell#15>", line 1, in <module>
      mydict['x']
KeyError: 'x'
>>> #Above keyError
>>>
>>> #Below asking for a index that didn't exist in a list.
>>> mylist = [1,2,3,4]
>>> mylist[5]
Traceback (most recent call last):
   File "<pyshell#20>", line 1, in <module>
      mylist[5]
IndexError: list index out of range
>>> #Above, index out of range, raised IndexError.

Catching/Trapping Exception

When something unusual occurs in your program and you wish to handle it using the exception mechanism, you throw an exception. The keywords try and except are used to catch exceptions. Whenever an error occurs within a try block, Python looks for a matching except block to handle it. If there is one, execution jumps there.

syntax

try:
   #write some code
   #that might throw some exception
except <ExceptionType>:
   # Exception handler, alert the user

The code within the try clause will be executed statement by statement.

If an exception occurs, the rest of the try block will be skipped and the except clause will be executed.

try:
   some statement here
except:
   exception handling

Lets write some code to see what happens when you not use any error handling mechanism in your program.

number = int(input('Please enter the number between 1 & 10: '))
print('You have entered number',number)

Above programme will work correctly as long as the user enters a number, but what happens if the users try to puts some other data type(like a string or a list).

Please enter the number between 1 > 10: 'Hi'
Traceback (most recent call last):
   File "C:/Python/Python361/exception2.py", line 1, in <module>
      number = int(input('Please enter the number between 1 & 10: '))
ValueError: invalid literal for int() with base 10: "'Hi'"

Now ValueError is an exception type. Lets try to rewrite the above code with exception handling.

import sys

print('Previous code with exception handling')

try:
   number = int(input('Enter number between 1 > 10: '))

except(ValueError):
   print('Error..numbers only')
   sys.exit()

print('You have entered number: ',number)

If we run the program, and enter a string (instead of a number), we can see that we get a different result.

Previous code with exception handling
Enter number between 1 > 10: 'Hi'
Error..numbers only

Raising Exceptions

To raise your exceptions from your own methods you need to use raise keyword like this

raise ExceptionClass(Some Text Here)

Lets take an example

def enterAge(age):
   if age<0:
      raise ValueError('Only positive integers are allowed')
   if age % 2 ==0:
      print('Entered Age is even')
   else:
      print('Entered Age is odd')

try:
   num = int(input('Enter your age: '))
   enterAge(num)
except ValueError:
   print('Only positive integers are allowed')

Run the program and enter positive integer.

Expected Output

Enter your age: 12
Entered Age is even

But when we try to enter a negative number we get,

Expected Output

Enter your age: -2
Only positive integers are allowed

Creating Custom exception class

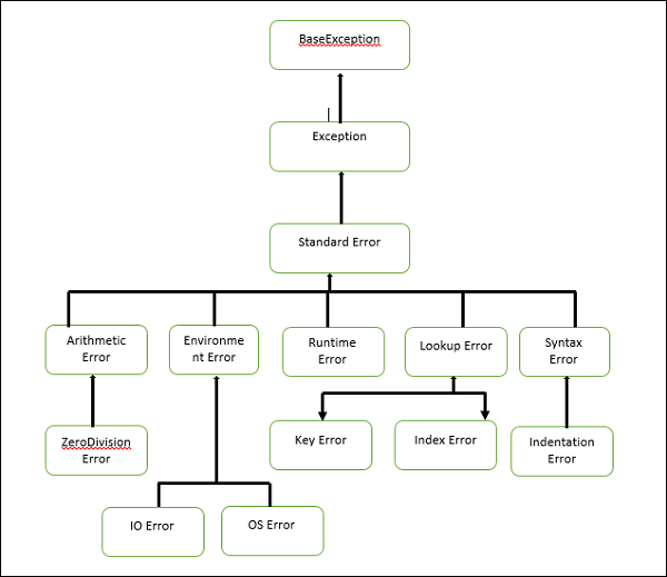
You can create a custom exception class by Extending BaseException class or subclass of BaseException.

Custom Exception Class

From above diagram we can see most of the exception classes in Python extends from the BaseException class. You can derive your own exception class from BaseException class or from its subclass.

Create a new file called NegativeNumberException.py and write the following code.

class NegativeNumberException(RuntimeError):
   def __init__(self, age):
      super().__init__()
      self.age = age

Above code creates a new exception class named NegativeNumberException, which consists of only constructor which call parent class constructor using super()__init__() and sets the age.

Now to create your own custom exception class, will write some code and import the new exception class.

from NegativeNumberException import NegativeNumberException
def enterage(age):
   if age < 0:
      raise NegativeNumberException('Only positive integers are allowed')

   if age % 2 == 0:
      print('Age is Even')

   else:
      print('Age is Odd')

try:
   num = int(input('Enter your age: '))
   enterage(num)
except NegativeNumberException:
   print('Only positive integers are allowed')
except:
   print('Something is wrong')

Output

Enter your age: -2
Only positive integers are allowed

Another way to create a custom Exception class.

class customException(Exception):
   def __init__(self, value):
      self.parameter = value

   def __str__(self):
      return repr(self.parameter)
try:
   raise customException('My Useful Error Message!')
except customException as instance:
   print('Caught: ' + instance.parameter)

Output

Caught: My Useful Error Message!

Exception hierarchy

The class hierarchy for built-in exceptions is −

+-- SystemExit 
+-- KeyboardInterrupt 
+-- GeneratorExit 
+-- Exception 
+-- StopIteration 
+-- StopAsyncIteration 
+-- ArithmeticError 
| +-- FloatingPointError 
| +-- OverflowError 
| +-- ZeroDivisionError 
+-- AssertionError 
+-- AttributeError 
+-- BufferError 
+-- EOFError 
+-- ImportError 
+-- LookupError 
| +-- IndexError 
| +-- KeyError 
+-- MemoryError 
+-- NameError 
| +-- UnboundLocalError 
+-- OSError 
| +-- BlockingIOError 
| +-- ChildProcessError 
| +-- ConnectionError 
| | +-- BrokenPipeError 
| | +-- ConnectionAbortedError 
| | +-- ConnectionRefusedError 
| | +-- ConnectionResetError 
| +-- FileExistsError 
| +-- FileNotFoundError 
| +-- InterruptedError 
| +-- IsADirectoryError 
| +-- NotADirectoryError 
| +-- PermissionError 
| +-- ProcessLookupError 
| +-- TimeoutError 
+-- ReferenceError 
+-- RuntimeError 
| +-- NotImplementedError 
| +-- RecursionError 
+-- SyntaxError 
| +-- IndentationError
| +-- TabError 
+-- SystemError 
+-- TypeError 
+-- ValueError 
| +-- UnicodeError 
| +-- UnicodeDecodeError 
| +-- UnicodeEncodeError 
| +-- UnicodeTranslateError 
+-- Warning 
+-- DeprecationWarning 
+-- PendingDeprecationWarning 
+-- RuntimeWarning 
+-- SyntaxWarning 
+-- UserWarning 
+-- FutureWarning 
+-- ImportWarning 
+-- UnicodeWarning 
+-- BytesWarning 
+-- ResourceWarning
Tutorix - AI Tutor
Advertisements