- ML - Home
- ML - Introduction
- ML - Getting Started
- ML - Basic Concepts
- ML - Ecosystem
- ML - Python Libraries
- ML - Applications
- ML - Life Cycle
- ML - Required Skills
- ML - Implementation
- ML - Challenges & Common Issues
- ML - Limitations
- ML - Reallife Examples
- ML - Data Structure
- ML - Mathematics
- ML - Artificial Intelligence
- ML - Neural Networks
- ML - Deep Learning
- ML - Getting Datasets
- ML - Categorical Data
- ML - Data Loading
- ML - Data Understanding
- ML - Data Preparation
- ML - Models
- ML - Supervised Learning
- ML - Unsupervised Learning
- ML - Semi-supervised Learning
- ML - Reinforcement Learning
- ML - Supervised vs. Unsupervised
- Machine Learning Data Visualization
- ML - Data Visualization
- ML - Histograms
- ML - Density Plots
- ML - Box and Whisker Plots
- ML - Correlation Matrix Plots
- ML - Scatter Matrix Plots
- Statistics for Machine Learning
- ML - Statistics
- ML - Mean, Median, Mode
- ML - Standard Deviation
- ML - Percentiles
- ML - Data Distribution
- ML - Skewness and Kurtosis
- ML - Bias and Variance
- ML - Hypothesis
- Regression Analysis In ML
- ML - Regression Analysis
- ML - Linear Regression
- ML - Simple Linear Regression
- ML - Multiple Linear Regression
- ML - Polynomial Regression
- Classification Algorithms In ML
- ML - Classification Algorithms
- ML - Logistic Regression
- ML - K-Nearest Neighbors (KNN)
- ML - Naïve Bayes Algorithm
- ML - Decision Tree Algorithm
- ML - Support Vector Machine
- ML - Random Forest
- ML - Confusion Matrix
- ML - Stochastic Gradient Descent
- Clustering Algorithms In ML
- ML - Clustering Algorithms
- ML - Centroid-Based Clustering
- ML - K-Means Clustering
- ML - K-Medoids Clustering
- ML - Mean-Shift Clustering
- ML - Hierarchical Clustering
- ML - Density-Based Clustering
- ML - DBSCAN Clustering
- ML - OPTICS Clustering
- ML - HDBSCAN Clustering
- ML - BIRCH Clustering
- ML - Affinity Propagation
- ML - Distribution-Based Clustering
- ML - Agglomerative Clustering
- Dimensionality Reduction In ML
- ML - Dimensionality Reduction
- ML - Feature Selection
- ML - Feature Extraction
- ML - Backward Elimination
- ML - Forward Feature Construction
- ML - High Correlation Filter
- ML - Low Variance Filter
- ML - Missing Values Ratio
- ML - Principal Component Analysis
- Reinforcement Learning
- ML - Reinforcement Learning Algorithms
- ML - Exploitation & Exploration
- ML - Q-Learning
- ML - REINFORCE Algorithm
- ML - SARSA Reinforcement Learning
- ML - Actor-critic Method
- ML - Monte Carlo Methods
- ML - Temporal Difference
- Deep Reinforcement Learning
- ML - Deep Reinforcement Learning
- ML - Deep Reinforcement Learning Algorithms
- ML - Deep Q-Networks
- ML - Deep Deterministic Policy Gradient
- ML - Trust Region Methods
- Quantum Machine Learning
- ML - Quantum Machine Learning
- ML - Quantum Machine Learning with Python
- Machine Learning Miscellaneous
- ML - Performance Metrics
- ML - Automatic Workflows
- ML - Boost Model Performance
- ML - Gradient Boosting
- ML - Bootstrap Aggregation (Bagging)
- ML - Cross Validation
- ML - AUC-ROC Curve
- ML - Grid Search
- ML - Data Scaling
- ML - Train and Test
- ML - Association Rules
- ML - Apriori Algorithm
- ML - Gaussian Discriminant Analysis
- ML - Cost Function
- ML - Bayes Theorem
- ML - Precision and Recall
- ML - Adversarial
- ML - Stacking
- ML - Epoch
- ML - Perceptron
- ML - Regularization
- ML - Overfitting
- ML - P-value
- ML - Entropy
- ML - MLOps
- ML - Data Leakage
- ML - Monetizing Machine Learning
- ML - Types of Data
- Machine Learning - Resources
- ML - Quick Guide
- ML - Cheatsheet
- ML - Interview Questions
- ML - Useful Resources
- ML - Discussion
Machine Learning - DBSCAN Clustering
The DBSCAN Clustering algorithm works as follows −
Randomly select a data point that has not been visited.
If the data point has at least minPts neighbors within distance eps, create a new cluster and add the data point and its neighbors to the cluster.
If the data point does not have at least minPts neighbors within distance eps, mark the data point as noise and continue to the next data point.
Repeat steps 1-3 until all data points have been visited.
Implementation in Python
We can implement the DBSCAN algorithm in Python using the scikit-learn library. Here are the steps to do so −
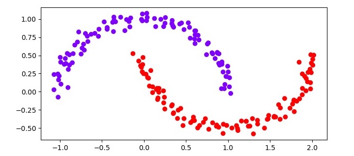
Load the dataset
The first step is to load the dataset. We will use the make_moons function from the scikitlearn library to generate a toy dataset with two moons.
from sklearn.datasets import make_moons X, y = make_moons(n_samples=200, noise=0.05, random_state=0)
Perform DBSCAN clustering
The next step is to perform DBSCAN clustering on the dataset. We will use the DBSCAN class from the scikit-learn library. We will set the minPts parameter to 5 and the "eps" parameter to 0.2.
from sklearn.cluster import DBSCAN clustering = DBSCAN(eps=0.2, min_samples=5) clustering.fit(X)
Visualize the results
The final step is to visualize the results of the clustering. We will use the Matplotlib library to create a scatter plot of the dataset colored by the cluster assignments.
import matplotlib.pyplot as plt plt.scatter(X[:, 0], X[:, 1], c=clustering.labels_, cmap='rainbow') plt.show()
Example - DBSCAN Clustering
Here is the complete implementation of DBSCAN clustering in Python −
from sklearn.datasets import make_moons X, y = make_moons(n_samples=200, noise=0.05, random_state=0) from sklearn.cluster import DBSCAN clustering = DBSCAN(eps=0.2, min_samples=5) clustering.fit(X) import matplotlib.pyplot as plt plt.figure(figsize=(7.5, 3.5)) plt.scatter(X[:, 0], X[:, 1], c=clustering.labels_, cmap='rainbow') plt.show()
Output
The resulting scatter plot should show two distinct clusters, each corresponding to one of the moons in the dataset. The noise data points should be colored black.
Advantages of DBSCAN
Following are the advantages of using DBSCAN clustering −
DBSCAN can handle clusters of arbitrary shape, unlike k-means, which assumes that clusters are spherical.
It does not require prior knowledge of the number of clusters in the dataset, unlike k-means.
It can detect outliers, which are points that do not belong to any cluster. This is because DBSCAN defines clusters as dense regions of points, and points that are far from any dense region are considered outliers.
It is relatively insensitive to the initial choice of parameters, such as the epsilon and min_samples parameters, unlike k-means.
It is scalable to large datasets, as it only needs to compute pairwise distances between neighboring points, rather than all pairs of points.
Disadvantages of DBSCAN
Following are the disadvantages of using DBSCAN clustering −
It can be sensitive to the choice of the epsilon and min_samples parameters. If these parameters are not chosen carefully, DBSCAN may fail to identify clusters or merge them incorrectly.
It may not work well on datasets with varying densities, as it assumes that all clusters have the same density.
It may produce different results for different runs on the same dataset, due to the non-deterministic nature of the algorithm.
It may be computationally expensive for high-dimensional datasets, as the distance computations become more expensive as the number of dimensions increases.
It may not work well on datasets with noise or outliers if the density of the noise or outliers is too high. In such cases, the noise or outliers may be wrongly assigned to clusters.