- DBMS - Home
- DBMS - Overview
- DBMS - Architecture
- DBMS - Data Models
- DBMS - Data Schemas
- DBMS - Data Independence
- DBMS - System Environment
- Centralized and Client/Server Architecture
- DBMS - Classification
- Relational Model
- DBMS - Codd's Rules
- DBMS - Relational Data Model
- DBMS - Relational Model Constraints
- DBMS - Relational Database Schemas
- DBMS - Handling Constraint Violations
- Entity Relationship Model
- DBMS - ER Model Basic Concepts
- DBMS - ER Diagram Representation
- Relationship Types and Relationship Sets
- DBMS - Weak Entity Types
- DBMS - Generalization, Aggregation
- DBMS - Drawing an ER Diagram
- DBMS - Enhanced ER Model
- Subclass, Superclass and Inheritance in EER
- Specialization and Generalization in Extended ER Model
- Data Abstraction and Knowledge Representation
- Relational Algebra
- DBMS - Relational Algebra
- Unary Relational Operation
- Set Theory Operations
- DBMS - Database Joins
- DBMS - Division Operation
- DBMS - ER to Relational Model
- Examples of Query in Relational Algebra
- Relational Calculus
- Tuple Relational Calculus
- Domain Relational Calculus
- Relational Database Design
- DBMS - Functional Dependency
- DBMS - Inference Rules
- DBMS - Minimal Cover
- Equivalence of Functional Dependency
- Finding Attribute Closure and Candidate Keys
- Relational Database Design
- DBMS - Keys
- Super keys and candidate keys
- DBMS - Foreign Key
- Finding Candidate Keys
- Normalization in Database Designing
- Database Normalization
- First Normal Form
- Second Normal Form
- Third Normal Form
- Boyce Codd Normal Form
- Difference Between 4NF and 5NF
- Structured Query Language
- Types of Languages in SQL
- Querying in SQL
- CRUD Operations in SQL
- Aggregation Function in SQL
- Join and Subquery in SQL
- Views in SQL
- Trigger and Schema Modification
- Storage and File Structure
- DBMS - Storage System
- DBMS - File Structure
- DBMS - Secondary Storage Devices
- DBMS - Buffer and Disk Blocks
- DBMS - Placing File Records on Disk
- DBMS - Ordered and Unordered Records
- Indexing and Hashing
- DBMS - Indexing
- DBMS - Single-Level Ordered Indexing
- DBMS - Multi-level Indexing
- Dynamic B- Tree and B+ Tree
- DBMS - Hashing
- Query Processing and Optimization
- Heuristics in Query Processing
- Transaction and Concurrency
- DBMS - Transaction
- DBMS - Scheduling Transactions
- DBMS - Testing Serializability
- DBMS - Conflict Serializability
- DBMS - View Serializability
- DBMS - Concurrency Control
- DBMS - Lock Based Protocol
- DBMS - Timestamping based Protocol
- DBMS - Phantom Read Problem
- DBMS - Dirty Read Problem
- DBMS - Thomas Write Rule
- DBMS - Deadlock
- Backup and Recovery
- DBMS - Data Backup
- DBMS - Data Recovery
- DBMS Useful Resources
- DBMS - Quick Guide
- DBMS - Useful Resources
- DBMS - Discussion
Specialization and Generalization in Extended ER Model
The Enhanced Entity-Relationship (EER) model is used to get more advanced features into database design, and help database designers map real-world scenarios more effectively. There are two core concepts in the EER Model – specialization and generalization – that help refine or abstract the entities and help designers create schemas that are both flexible and intuitive.
In this chapter, we will throw some light on these two core concepts, specialization and generalization, and highlight how they are different from each other, using practical examples for a better understanding.
What is Specialization in the Extended ER Model?
Specialization focuses on dividing a general entity type, or superclass, into smaller, more specific categories called subclasses. This process is quite useful when entities in the superclass have distinct characteristics or relationships, and the relationships only apply to certain members.
Specialization is like zooming in on a larger picture to highlight its finer details. Specialization takes a broad category and splits it into meaningful subcategories based on distinguishing attributes or roles. For example, from the EMPLOYEE entity type, we can define subclasses such as SECRETARY, ENGINEER, and TECHNICIAN.
Types of Specialization
Specialization could be either attribute-defined or user-defined –
- Attribute-Defined Specialization − In this type of specialization, the membership in subclasses is determined by the value of a specific attribute in the superclass. Like consider the attribute Job_type in EMPLOYEE. If Job_type = "Technician", then the employee is part of the TECHNICIAN subclass.
- User-Defined Specialization − In this type, the subclass membership is manually assigned by users. For example, managers might decide which EMPLOYEES belong to a specific training group.
Examples of Specialization
Let's consider the company database. EMPLOYEE is specialized into subclasses, such as:
- SECRETARY with an attribute Typing_speed
- ENGINEER with an attribute Eng_type
- TECHNICIAN with attributes like Tgrade
These subclasses allow the database to store data more efficiently by associating unique attributes with only the relevant groups.
Constraints on Specialization
While working on specializations, we face some constraints. Specialization constraints could be –
- Disjoint − Entities can belong to only one subclass. Like, an EMPLOYEE cannot simultaneously be a TECHNICIAN and an ENGINEER.
- Overlapping − Entities can belong to multiple subclasses. For instance, a salaried engineer could belong to both SALARIED_EMPLOYEE and ENGINEER.
Specializations may also be:
- Total − Every entity in the superclass must belong to at least one subclass. For example, all EMPLOYEES are either HOURLY_EMPLOYEES or SALARIED_EMPLOYEES.
- Partial − Some entities may not belong to any subclass. For example, not every EMPLOYEE is a SECRETARY, ENGINEER, or TECHNICIAN.
What is Generalization in the Extended ER Model?
Generalization combines multiple entity types into a single, broader entity type by identifying shared characteristics. Generalization is like stepping back to see the bigger picture. It suppresses the differences among entities and emphasizes what they have in common.
For instance, in a vehicle database, the CAR and TRUCK share attributes like Vehicle_id and License_plate_no. These can be generalized into a VEHICLE superclass.
Process of Generalization
Generalization is simple. All that is needed is to identify common attributes or relationships among two or more entity types. So, we need to define a new superclass that captures these shared features, representing the original entity types as subclasses of the new superclass.
In the previous transportation database example, we have seen the following –
Entity Types − CAR and TRUCK
- CAR has attributes like No_of_passengers.
- TRUCK has attributes like Tonnage and No_of_axles.
Here, the VEHICLE includes shared attributes such as Vehicle_id and License_plate_no.
This approach avoids redundancy by grouping shared data at the superclass level while preserving unique characteristics in the subclasses.
Combining Specialization and Generalization
Specialization and generalization are applied within the same database design. These two processes are not mutually exclusive; they are complementary.
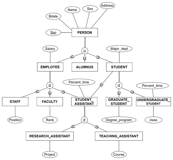
Consider the university database. Let's see how specialization and generalization are applied here –
- Specialization − The PERSON entity type is specialized into STUDENT, EMPLOYEE, and ALUMNUS. EMPLOYEE is further divided into FACULTY, STAFF, and STUDENT_ASSISTANT.
- Generalization − FACULTY and STAFF are generalized into EMPLOYEE.
By combining these processes, designers can make a more structured and accurate representation of the data.
Diagrammatic Representation of Specialization and Generalization
In EER diagrams, we visualize specialization and generalization clearly.
Specialization − The superclass connects to subclasses through a circle. The lines indicating subclass relationships. Subclass-specific attributes, such as Typing_speed for SECRETARY, are attached to the respective subclass.
Generalization − The subclasses connect to the generalized superclass. It highlights shared attributes. For instance:
- In a specialization diagram, EMPLOYEE connects to subclasses like ENGINEER and SECRETARY.
- In a generalization diagram, CAR and TRUCK converge into a VEHICLE superclass.
Differences between Specialization and Generalization
Specialization focuses on highlighting the differences between entities. It breaks down a superclass into specific subclasses. For example: EMPLOYEE → SECRETARY, ENGINEER.
Generalization emphasizes the commonalities between entities. It combines specific subclasses into a generalized superclass. For example: CAR, TRUCK → VEHICLE.
Real-World Applications of Specialization and Generalization
The concepts of specialization and generalization are widely used in various domains:
Example 1: Company Database
- Specialization − EMPLOYEE entity type is specialized into categories like SALARIED_EMPLOYEE and HOURLY_EMPLOYEE.
- Generalization − TEMP_WORKER and PERMANENT_WORKER are generalized into EMPLOYEE.
Example 2: Vehicle Registration
- Specialization − VEHICLE entity type is specialized into PASSENGER_CAR and COMMERCIAL_VEHICLE.
- Generalization − CAR and TRUCK are generalized into VEHICLE.
Advantages of Specialization and Generalization
Following are the advantages of using specialization and generalization features in the Extended ER Model –
- Data Organization − Ensures logical grouping of attributes and relationships, making the database easier to manage.
- Flexibility − Accommodates both unique and shared characteristics of entities.
- Efficiency − Reduces redundancy by storing shared attributes in a superclass.
- Real-World Representation − Mirrors how entities are structured in real life.
Conclusion
In this chapter, we covered the concepts of specialization and generalization in detail and highlighted why they are needed in the EER model designing. Specialization and generalization are the features that allow database designers to capture real-world relationships with proper designing.
Specialization shows data by emphasizing its differences, while generalization abstracts data by highlighting its similarities. Together, specialization and generalization form a robust framework for designing scalable and intuitive databases.