- VBScript - Home
- VBScript - Overview
- VBScript - Syntax
- VBScript - Enabling
- VBScript - Placement
- VBScript - Variables
- VBScript - Constants
- VBScript - Operators
- VBScript - Decisions
- VBScript - Loops
- VBScript - Events
- VBScript - Cookies
- VBScript - Numbers
- VBScript - Strings
- VBScript - Arrays
- VBScript - Date
- VBScript - Procedures
- VBScript - Dialog Boxes
- VBScript - Object Oriented
- VBScript - Reg Expressions
- VBScript - Error Handling
- VBScript - Misc Statements
- VBScript Useful Resources
- VBScript - Questions and Answers
- VBScript - Quick Guide
- VBScript - Useful Resources
- VBScript - Discussion
Selected Reading
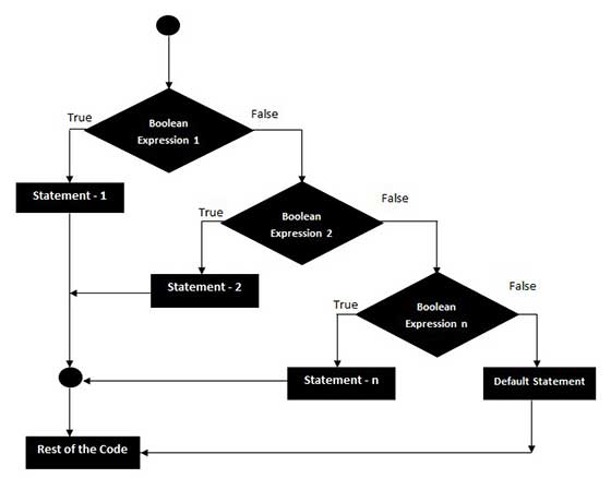
VBScript If..ElseIf..Else Statements
An If statement followed by one or more ElseIf Statements that consists of boolean expressions and then followed by a default else statement, which executes when all the condition becomes false.
Syntax
The syntax of an If-ElseIf-Else statement in VBScript is −
If(boolean_expression) Then Statement 1 ..... ..... Statement n ElseIf (boolean_expression) Then Statement 1 ..... .... Statement n ElseIf (boolean_expression) Then Statement 1 ..... .... Statement n Else Statement 1 ..... .... Statement n End If
Flow Diagram
Example
<!DOCTYPE html>
<html>
<body>
<script language = "vbscript" type = "text/vbscript">
Dim a
a = -5
If a > 0 Then
Document.write "a is a POSITIVE Number"
ElseIf a < 0 Then
Document.write "a is a NEGATIVE Number"
Else
Document.write "a is EQUAL than ZERO"
End If
</script>
</body>
</html>
When the above code is executed, it produces the following result −
a is a NEGATIVE Number
vbscript_decisions.htm
Advertisements